THE AXIOM NETWORK

CASE STUDY: CREATING AN ON-DEMAND LEGAL MARKETPLACE PLATFORM

ROLE: DIRECTOR OF DESIGN

COMPANY: AXIOM GLOBAL, INC.

Axiom Global, Inc. is the global leader in high-caliber, on-demand legal talent. Axiom’s business model offers clients self-service digital buying experience on Axiom’s website and platform.

With a network of more than 6,000 legal professionals having expertise across many industries and practice areas. Legal teams look to Axiom to find the right talent for everything from routine in-house tasks to complex outside counsel work.

 
 

PROJECT OVERVIEW

Build a tech-enabled platform, from concept to execution, within a legal services company to power the operational, supply, and demand sides of Axiom’s business.

PROJECT GOALS

The platform would automate and simplify workflows across the commercial and talent organizations, scale for business expansion and growth, and allow Axiom to create a new revenue stream and digital marketplace for Axiom lawyers and clients to connect.

Using technology to elevate and differentiate Axiom from other alternative legal service providers in ways that give Axiom a significant competitive advantage and challenge “business as usual” for the legal industry.

REQUIREMENTS

  • Develop a strategy for tech-enabling all three sides of Axiom’s business.

  • Automate transactional workflows to lower the overall cost of conducting business and reduce human error.

  • Reduce manual touchpoints to scale the business.

  • Integrate platform apps with enterprise resources to eliminate dual entry in multiple systems.

  • Capture rich data that informs and positions Axiom’s business to quickly adapt to changing markets, government policies, legal demands, and supply challenges.

 

SUCCESS MEASURE

  • User engagement with the platform.

  • Number of lawyers added into Axiom’s network through the platform.

  • Sales wins and revenue attributed to the platform.

  • Number of sales cycles and billing-to-payment workflows completed.

  • Flexibility to complete sales cycles that involve both manual components and automated platform workflows.

  • Improved accuracy of invoicing and reduction of accounting liabilities.

 
 

Metrics prior to the development of the new technology platform

10%

USER ENGAGEMENT OF NEW USERS


20%

NUMBER OF LAWYERS ADDED TO THE PLATFORM


15%

SALES CONVERSION ON THE PLATFORM

 

PROJECT SCHEDULE & TEAM

PROJECT SCHEDULE

The platform is the lynchpin for the company’s entire business operations. So when the company grew its regional territories, we needed to develop a platform that could quickly scale and provide insights.

The MVP needed to happen quickly, in time for a significant business transformation in 6 months from the project kickoff.

 

TEAM

I led the project, supported by a team of three (visual designer, prototypers, and UI writers).

Outside the immediate team, I also worked with 3 others for product definition, positioning, and technical development.

 

3

DESIGN TEAM MEMBERS

UI/UX DESIGNER, PROTOTYPER, UI WRITER

 

3

OTHER TEAM MEMBERS

PRODUCT MGR, DEV LEAD, FRONT-END DEV


As Director of Design, I served as the design leader on all products and corporate initiatives at Axiom. I was responsible for various product design projects, branding, and supported product marketing efforts.

For The Axiom Network project, I assumed the role of a design lead, manager of people, and individual contributor.

 

KEY RESPONSIBILITIES AS LEAD & MANAGER OF PEOPLE

  • Led planning and strategy workshops to align user experience and product capabilities with short- and long-term business goals.

  • Built and guided multi-discipline design and research teams to successful outcomes through a culture of empowerment and accountability.

  • Created an inclusive and supportive environment to attract and retain team members with unique and valuable skill sets.

  • Developed and applied expertise to position the company for growth within the emerging legal tech space.

KEY RESPONSIBILITIES AS AN INDIVIDUAL CONTRIBUTOR

  • Developed user personas, product vision, and design explorations that guided product development and key decisions while also building out design prototypes and a component library.

  • Carried out extensive research to understand the internal practices and manual processes required to complete end-to-end sales transactions.

  • Assessed the impact of location-specific governance of law and legal practices.

  • Evaluated all connected enterprise applications to identify potential efficiency gains when matching lawyers to their potential clients.

DESIGN APPROACH

My design approach and process ensure that my team identified, validated, and aligned to our business and user goals. This design process ensured that my design decisions were supported by user research and feedback.

 
 
 

DESIGN PROCESS

We adapted a version of the Lean UX design process, which works more effectively in an Agile environment. We integrated with the agile environment and aligned to the established 2-week sprints and release schedule.

These cycles were similar to mini-projects that start with a kickoff and finish with a demo of the developed product. In this process, unnecessary documentation or steps are eliminated to focus on the outcome rather than the process deliverables. The phases were similar to Design Thinking but appropriately shortened or skipped entirely. 

 

DESIGN TOOLS

Design tool sets for mock-ups, high-fidelity vision documentation and presentations, prototypes, developer documentation, and in-app usability research.

 
 
 

RESEARCH OVERVIEW

The design team led and conducted a global research study with system and process owners to identify transactional workflows, manual touchpoints, potential integrations, and opportunities to bring efficiency to the business.

25

HQ Users

10

Clients

75

Lawyers

5

Countries

 
 

The design-led research extended to lawyers and clients, eventually developing into an advisory board that not only informed the execution strategy and planning but also helped define the corporate vision and strategy for the next three years. This positioned the design team as a critical voice in shaping the company from traditional legal services to technology-enabled legal providers, which provided a compelling value proposition and differentiated Axiom from its competitors.

The team worked in close collaboration with Product, R&D teams, and Leadership stakeholders to align on and communicate the corporate vision, strategy, and product roadmap.

 

RESEARCH ACTIVITES

Discover

• Field study
• User interview
• Stakeholder interview
• Requirements & constraints gathering

Listen

• Survey
• Analytics review
• Search-log analysis
• Usability-bug review
• Frequently-asked-questions (FAQ) review

Explore

• Competitive analysis
• Design review
• Persona building
• Task analysis & Journey mapping
• Prototype feedback & testing (clickable or paper prototypes)
• Write user stories

Test

• Qualitative usability testing (in-person or remote)
• Benchmark testing
• Accessibility evaluation

DESIGN WALK-THROUGH

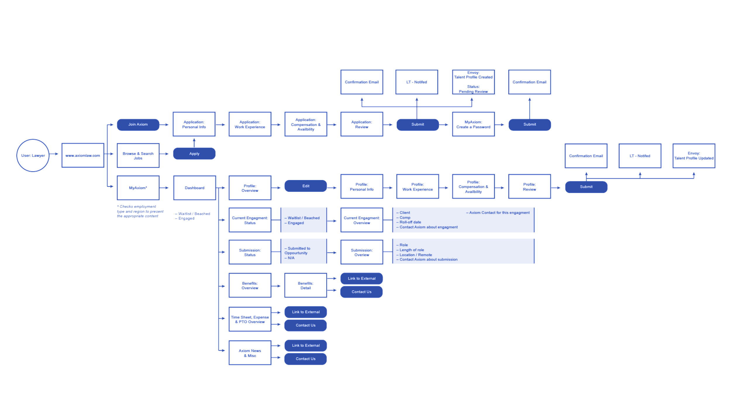
The screens represent the design work and explorations I led to guide the product development and key decisions while also building design systems, prototypes, and component libraries.

THE AXIOM NETWORK

Axiom for HQ

Used by internal Axiom employees to match lawyers with sales opportunities and manage their Axiom careers. This application shares information with and simplifies workflows across integrated systems.

Axiom for Talent

Used by Axiom’s lawyers to build and manage the user profile and work preferences that the Axiom Platform uses to find them work.

Axiom for Clients

A digital dashboard used by Axiom clients to manage their active Axiom lawyers, current engagements, and legal work.

 

The Axiom Network For Client - Final Design

 

The Axiom Network For Lawyers - Final Design

 

The Axiom Network Marketplace - Final Design

INFORMATION ARCHITECTURE & DATA MAPPING

Axiom for HQ - Tier 1 Information Architecture

Axiom for HQ - Data Transformation Map

UI DESIGN SYSTEM EXPLORATION

Axiom for HQ - UI Control Library

Axiom for Talent - Site & App Page Framework

UI DESIGN SYSTEM - VISUAL EXPLORATIONS

Axiom for Client - Dashboard Metrics UI

Axiom for Client - Typography Study

SUMMARY

The development of The Axiom Network from concept to final release was a huge undertaking with significant business-impacting risk. From MVP to version two of the platform, the product design team and development team were able to navigate the intricacies of releasing a successful product that increased its users' productivity, provided workflow efficiency, and material revenue impacts.

CHALLENGES

  1. Developing the strategy for tech-enabling and the operational aspects of Axiom’s business brought conflicting interests and priorities at a leadership level impacting the design’s ability to ideate and innovate.

  2. Automating transactional workflows to lower the overall cost of conducting business posed a complicated UX and workflow issue that would impact the ability to conduct business while developing the platform.

  3. Integrate platform apps with enterprise resources to eliminate dual entry in multiple systems required design to function outside of its primary responsibility assisting in understanding the data and how the users would utilize it.

SOLUTION

  1. Collaborating with end-users and key stakeholders in a collaborative process enables the design and product teams to resolve conflicts, facilitate prioritizations, and focus on creating the ideal platform for the business.

  2. In agreement with organizational heads, we created a user advisory board that the design and product teams could work with to develop ideas. This reduced the randomization and impact on other teams.

  3. Under the guidance of the engineering and IT teams, the design team quickly ramped up the team’s ability to identify the data most important to our users through user research. This allowed the team to propose better solutions that looked at new ways to transform and display data appropriately.

KEY SUCCESS MEASURE

Metrics after the development of the new technology platform

85%

SALES CONVERSION ON THE PLATFORM

Previously 15%

100%

USER ENGAGEMENT OF NEW USERS

Previously 10%

95%

NUMBER OF LAWYERS ADDED TO THE PLATFORM

Previously 20%

OUTCOMES

  • Increased number of sales cycles and billing-to-payments completed

  • Improved the overall accuracy of invoicing significantly to mitigate bad debt

  • Develop a strategy for tech-enabling all three sides of Axiom’s business.

  • Automate transactional workflows to lower the overall cost of conducting business and reduce human error.

  • Reduce manual touchpoints to scale the business.

  • Integrate platform apps with enterprise resources to eliminate dual entry in multiple systems.

  • Capture rich data that informs and positions Axiom’s business to adapt to changing markets quickly.